前言:生產訂單,是指生產部門為了生產一定數量的產品而制定的一份計劃,涵蓋了生產所需的所有資源信息。生產訂單可通過MRP/LRP計劃生成,也可以通過銷售訂單生成。那么在用友U8系統中的生產訂單業務流程是怎樣?該如何操作呢?下面就來做詳細分享說明。

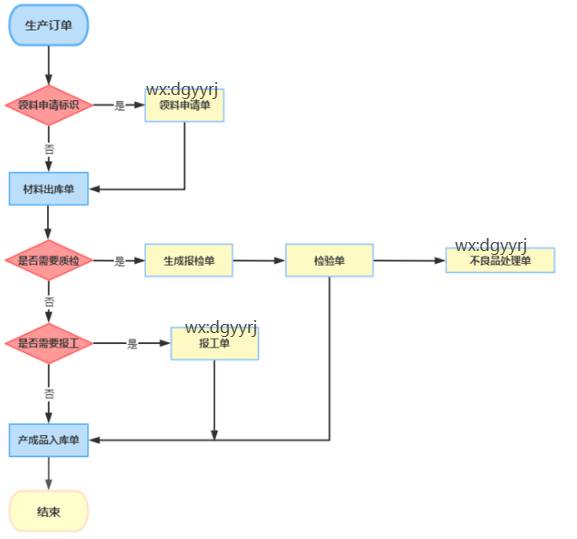
(黃色是可選流程,藍色是必有流程)
1、生產訂單生成后,此時車間開始領料生產的,參照生產訂單做領料申請單或者材料出庫單,如圖操作:

2、查看子件的領料申請標識為否,直接參照生成材料出庫單并保存審核,如圖下操作:



3、車間領料生產完工后,就需要把產品入庫(此處不做生產過程管控),打開庫存管理-產成品入庫單節點點擊增加,參照生產訂單(藍字)生成產成品入庫單并保存審核,如圖下操作:



至此就分享完畢了,建議小伙伴們收藏并轉發,不明白的小伙伴們可以聯系我們!
補充:提供東莞用友,深圳用友, 廣州用友,用友財務軟件,進銷存系統,用友ERP系統,MES系統等。